附近的新茶嫩茶微信号同城约会免费平台 _全国高端商务伴游私人订制_全国空降同城免费服务_附近月抛群
ホーム
/ home
潔宜康について
/ about us
潔宜康について
沿革
認証
ニュースセンター
展示会
製品センター
/ products
機能性添加剤
機能性マスターバッチ/添加剤
機能性繊維?糸
ヘルスガード?オーストラリア
®
製品検査
/ testing
検査報告書
検査基準
商品タグ
応用分野
/ application
寝具
インテリア?テキスタイル
衣類
保護用具
アウトドア製品
日用品
不織布/フィルター材
化学繊維用 機能性マスターバッチ
技術交流
/ Technical
技術論文
サービス
映像素材
よくある質問
お問い合わせ
/ contact
中文
/
english
/
日本語
ホットライン:021-5280-8376
中文
|
English
|
日本語
ホーム
潔宜康について
潔宜康について
沿革
認証
ニュースセンター
展示会
製品センター
機能性添加剤
機能性マスターバッチ/添加剤
機能性繊維?糸
ヘルスガード?オーストラリア
®
製品検査
検査報告書
検査基準
商品タグ
応用分野
寝具
インテリア?テキスタイル
衣類
保護用具
アウトドア製品
日用品
不織布/フィルター材
化学繊維用 機能性マスターバッチ
技術交流
技術論文
サービス
映像素材
よくある質問
お問い合わせ
お問い合わせ
人材獲得
オンライン?メッセージ
検査報告書
検査基準
商品タグ
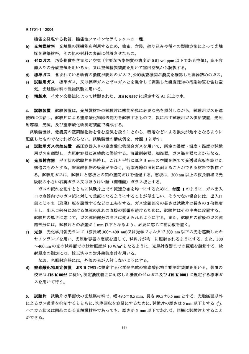
JIS R 1701-1-2004 Fine ceramics (advanced ceramics ,advanced technical ceramics)—Test method for air purification performance of photocatalytic materials— Part 1: Removal of nitric oxide
无
前に戻る
次
潔宜康について
潔宜康について
沿革
認証
ニュースセンター
展示会
製品センター
機能性添加剤
機能性マスターバッチ/添加剤
機能性繊維?糸
ヘルスガード?オーストラリア
®
製品検査
検査報告書
検査基準
商品タグ
応用分野
寝具
インテリアテキスタイル
衣類
保護用具
アウトドア製品
日用品
不織布/フィルター材
化学繊維機能性マスターバッチ
技術交流
技術論文
サービス
映像素材
よくある質問
お問い合わせ
お問い合わせ
人材獲得
オンライン?メッセージ
上海潔宜康化工科技有限公司
copyright(C)2022 ネットワークサポート
中国化学工業網
グローバル化学工業網
TOOCLE
NETSUN
著作権ステートメント
届出番号:沪ICP备14004632号-3
上海公網安備 31010502006385号